发布时间:
2024-09-25 /
来源:
私募PRO /

投资者适当性管理有多重要?

我们知道,在向投资者推介私募基金之前,有一个非常重要环节就是,通过问卷调查等方式对投资者的风险识别能力和风险承担能力进行评估;然后才能向投资者推介与其风险识别能力和风险承担能力相匹配的私募基金。这就涉及到私募基金募集流程中的一个非常核心的问题:投资者适当性管理。



1
什么是投资者适当性管理?


投资者适当性是指基金募集机构在销售基金产品或服务的过程中,根据投资者的风险承受能力销售不同风险等级的基金产品或服务,把合适的基金产品或者服务卖给合适的投资者。简言之,投资者适当性管理的目标是把适当的基金产品或服务匹配给适当的投资者。

投资者适当性主要包括三个方面:一是基金募集机构需要对投资者有全方面的了解,即“了解你的客户”(KYC);二是基金募集机构理解其提供的基金产品或服务,尤其是基金产品或服务的潜在风险;三是基金募集机构在对投资者和提供的基金产品或服务有充分了解的基础上,将合适的基金产品或服务提供给合适的投资者。

投资者适当性起源于美国,有80多年的发展历程,是美国资本市场最基本的监管制度之一。在美国,投资者适当性体现在投资者保护的各类法规和自律规则之中,与“事前”保护的信息披露制度、“事后”救济的反欺诈条款并列,成为“事中”保护环节的核心措施。欧盟在推行投资者适当性的一个非常重要的内容是对投资者进行分类,分为零售客户(Retail Client)和专业客户(Professional Client)。

这个制度创立的初衷在于保护金融机构免受恶意投资者的纠缠,从道德层面对恶意投资者进行劝诫。但从客观效果来看,对投资者也起到了保护作用,并最终发展成为自律、监管、仲裁和司法多层级联动的监管体系。

投资者适当性加强了对投资者的“事中”保护。事实上,随着金融产品或服务日益增多、结构趋于复杂和风险加大,投资者受限于认知能力和时间精力,已经很难依据法定信息披露文件做出自主的投资决策。投资者要么盲目地投资,要么信赖金融机构的建议进行投资。盲目投资有可能产生巨大的投资风险,信赖金融机构的建议进行投资也可能遭受欺诈。

投资者适当性要求金融机构通过尽职调查了解投资者情况,为投资者提供风险适当的金融产品或服务。一方面可以借助金融机构的专业性解决了投资者认知能力和时间精力的困境,另一方面也缓解了投资者寻求事后救济维权的难度,弥补了法定信息披露制度和反欺诈条款在监管上的漏洞;尽可能保护投资者的合法权益,实现“卖者尽责,买者自负”,减少投资纠纷。



2
我国的投资者适当性管理规则


在2016年之前,我国借鉴欧美资本市场的监管经验,在多个金融产品市场初步建立起了投资者适当性规则体系,但缺乏统一的适当性管理规定和规范。

2016年12月,我国证监会发布了《证券期货投资者适当性管理办法》(简称《管理办法》),首次把公私募的证券发行、基金募集、期货和其他衍生品转让,或为投资者提供服务的适当性管理规定统一起来,规范了投资者分类和产品分级标准,明确了证券期货经营机构的投资者适当性管理义务和要求,旨在保护中小投资者的合法权益。

《管理办法》于2020年10月和2022年8月进行了两次修正,进一步完善对投资者适当性管理的统一要求。

2017年6月28日,为贯彻落实《管理办法》的有关要求,中基协发布了《基金募集机构投资者适当性管理实施指引(试行)》(简称《实施指引(试行)》),制定了公私募基金募集的适当性管理的统一标准,对基金募集机构向投资者提供私募基金产品或服务的适当性管理进行规范和自律管理。主要涉及如下几方面的内容。

一、投资者的分类管理和风险承受能力测评

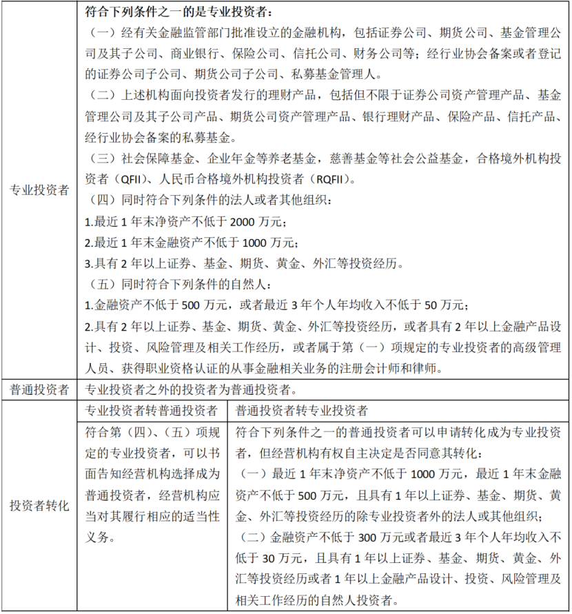
按照《实施指引(试行)》的规定,投资者分为专业投资者和普通投资者。投资者分类即投资者保护水平的分类,专业投资者受到更少的保护,这是投资者适当性和投资者保护的逻辑。普通投资者在信息告知、风险警示、适当性匹配等方面享有特别保护。专业投资者和普通投资履行一定的程序也可以相互转化。

图片

基金募集机构在对投资者进行分类管理时,需收集了解投资者信息。投资者对其所填资料的真实性、有效性、完整性负责。

基金募集机构在设计风险测评问卷,对普通投资者进行风险测评时,可以按照风险承受能力,将普通投资者由低到高至少分为C1(含风险承受能力最低类别)-保守型、C2-相对保守型、C3-稳健型、C4-相对积极型、C5-积极型五种类型。

同时,基金募集机构也可以根据专业投资者的业务资格、投资实力、投资经历等因素,对专业投资者进行细化分类和管理。

二、基金产品或者服务风险等级划分

基金募集机构可以通过定量和定性相结合的方法对基金产品或者服务进行风险等级划分。根据基金产品或者服务风险因素与风险等级的相关性,确定各项评估因素的分值和权重,建立评估分值与基金产品风险等级的对应关系。

基金募集机构对基金产品或者服务的风险等级划分,可以由基金募集机构完成,也可以委托第三方机构提供。

基金募集机构对基金产品或者服务进行风险等级划分,需要了解以下信息:

(一)基金管理人的诚信状况、经营管理能力、投资管理能力、内部控制情况、合法合规情况;

(二)基金产品或者服务的合法合规情况,发行方式,类型及组织形式,托管情况,投资范围、投资策略和投资限制概况,业绩比较基准,收益与风险的匹配情况,投资者承担的主要费用及费率。

同时,对基金产品或者服务风险等级划分,需要综合考虑以下因素:

(一)基金管理人成立时间,治理结构,资本金规模,管理基金规模,投研团队稳定性,资产配置能力、内部控制制度健全性及执行度,风险控制完备性,是否有风险准备金制度安排,从业人员合规性,股东、高级管理人员及基金经理的稳定性等;

(二)基金产品或者服务的结构(母子基金、平行基金),投资方向、投资范围和投资比例,募集方式及最低认缴金额,运作方式,存续期限,过往业绩及净值的历史波动程度,成立以来有无违规行为发生,基金估值政策、程序和定价模式,申购和赎回安排,杠杆运用情况等。

基金产品或者服务的风险等级要按照风险由低到高顺序,至少划分为:R1-低风险、R2-中低风险、R3-中风险、R4-中高风险、R5-高风险五个等级。

三、投资者类型与基金产品或服务风险等级匹配

基金募集机构要根据普通投资者风险承受能力分类和基金产品或者服务的风险等级建立以下适当性匹配原则。

图片

普通投资者主动要求购买与之风险承受能力不匹配的基金产品或服务的,基金销售机构要遵循以下程序:

(一)普通投资者主动向基金募集机构提出申请,明确表示要求购买具体的、高于其风险承受能力的基金产品或服务,并同时声明,基金募集机构及其工作人员没有在基金销售过程中主动推介该基金产品或服务的信息;

(二)基金募集机构对普通投资者资格进行审核,确认其不属于风险承受能力最低类别投资者,也没有违反投资者准入性规定;

(三)基金募集机构向普通投资者以纸质或电子文档的方式进行特别警示,告知其该产品或服务风险高于投资者承受能力;

(四)普通投资者对该警示进行确认,表示已充分知晓该基金产品或者服务风险高于其承受能力,并明确做出愿意自行承担相应不利结果的意思表示;

(五)基金募集机构履行特别警示义务后,普通投资者仍坚持购买该产品或者服务的,基金募集机构可以向其销售相关产品或者提供相关服务。

四、投资者适当性与合格投资者的区分

还有一点要区分投资者适当性与合格投资者之间的关系。二者的设置目的和逻辑完全不同,既有联系又有区别。前者重在对不同的投资者提供不同的保护。后者则是从市场风险、投资者的认知难度等角度,设定其需要满足的资产规模、收入水平、风险识别能力和风险承担能力、投资认购最低金额等方面的条件和门槛。

图片



3
违反投资者适当性管理的后果


作为我国资本市场一项非常重要的投资者保护措施,投资者适当性管理也逐渐建立起统一的规定和标准,并形成行业自律、监管管理、司法处罚等多层级联动的监管体系。

对于违反《实施指引(试行)》的适当性管理规定的基金募集机构及人员,中基协将依法采取自律惩戒措施。扬州国信嘉利基金销售、上海朝阳永续基金销售、深圳信诚基金销售、深圳市锦安基金销售、苏州财路基金销售、大泰金石基金销售、深圳前海汇联基金销售等多家基金募集机构都曾因投资者适当性管理问题被中基协暂停私募基金募集业务。

对于违反《管理办法》的投资者适当性规定的,中国证监会及其派出机构可以对责任主体及负责人和其他直接责任人员,采取责令改正、监管谈话、出具警示函、责令参加培训、罚款、市场禁入等监管管理措施。比如,2023年4月,有深圳润石资管和深圳健和投资两家私募基金管理人因未对部分投资者的风险识别能力和风险承担能力进行评估、产品未进行风险评级、未妥善保存私募基金投资者适当性管理等原因被深圳证监局出具警示函。同时,其法定代表人也被深圳证监局出具警示函。

2019年11月8日,最高院发布了《全国法院民商事审判工作会议纪要》(简称《九民纪要》),其中提到“五、关于金融消费者权益保护纠纷案件的审理......”内容。基金募集机构若因未尽投资者适当性管理义务,导致投资者遭受损失的,将被法院判处承担投资者的赔偿责任。经常有基金募集机构因投资者适当性管理问题被法院判赔。比如,2023年,私募基金管理人中融鼎新因投资者适当性管理问题被北京金融法院判赔投资者张某20%的投资损失。

那么基金募集机构该怎么做呢?

1、制定投资者适当性内部管理制度,明确投资者分类、产品或服务分级、适当性匹配的具体依据、方法和流程等。

2、严格遵守私募基金的投资者适当性内部管理制度进行分类、分级、定期汇总分类、分级结果。定期开展适当性自查,形成自查报告。发行问题能够及时处理并主动报告监管部门。

3、制定并严格落实与适当性内部管理有关的限制不匹配销售行为、客户回访检查、评估与销售隔离等风控制度,以及培训考核、执业规范、监督问责等制度机制,不得采取鼓励不适当销售的考核激励措施,确保从业人员切实履行适当性义务。

4、做好履行投资者适当性管理义务的相关信息资料的保存工作。投资者适当性管理制度、投资者信息材料、告知警示资料、录音录像资料、自查报告等至少保存20年,在必要时能够举证。