发布时间:
2024-09-25 /
来源:
私募PRO /

私募基金信息披露有哪些规定?

信息披露是金融投资领域投资者保护的一项基础监管制度。在事前要求投资机构对金融产品及服务进行充分的信息披露和风险揭示,减少信息不对称,便于事中的投资者适当性管理,减少投资欺诈和投资纠纷的发生,更好地保护投资者的合法权益,有利于金融投资市场的长期稳定和繁荣。

在私募基金领域,信息不对称现象更加明显,投资欺诈和投资纠纷等事件的发生更加频繁。

证监会和中基协一直很重视私募基金的信息披露制度建设,要求私募基金管理人加强对投资者的信息披露义务,提高私募基金的信息透明度,更好地保护投资者的合法权益,促进私募基金市场的长期可持续发展。

近期,有多起因违犯信息披露义务的私募基金管理人被采取纪律处分。包括前海国恩因“未充分履行信息披露义务”被警告处分、广东持毅因“未按照基金合同约定方式履行信息披露义务”被公开谴责、君信达因“未按照约定履行信息披露义务”被公开谴责等。

而《私募投资基金信息披露管理办法》是中基协制定的规范私募基金信息披露活动的一项最重要的、最详细的自律规定,包括信息披露的一般规定、基金募集期间的信息披露、基金运作期间的信息披露、信息披露的事务管理、信息披露的自律管理等内容。



1
信息披露的一般规定


一、信息披露义务人:包括私募基金管理人、私募基金托管人和其他信息披露义务人。私募基金管理人是最主要的信息披露义务人。委托第三方代为披露信息的,不得免除信息披露义务人的信息披露义务。

二、信息披露对象:私募基金的投资者。

三、信息披露渠道:信息披露义务人应按照中基协的规定,以及基金合同的约定向投资者进行信息披露。

1、中基协的规定:私募基金管理人应当按照规定通过私募基金信息披露备份平台(https://pfid.amac.org.cn)报送信息。这个平台的信息报送是私募基金管理人必须及时完成的。投资者可以登录私募基金信息披露备份平台进行信息查询。

过往业绩以及私募基金运作情况将以私募基金管理人向私募基金信息披露备份平台报送的数据为准,有助于私募基金管理人积累信用和基金持续业绩记录。

2、基金合同的约定:私募基金管理人可以采取邮件、传真、电子邮件、官方网址或第三方服务机构登录查询(如行政服务机构和投资人服务平台或托管人的服务平台)等非公开披露的方式向投资者进行披露。私募基金管理人可以采取其中的一种或多种方式向投资者进行披露。

四、信息披露应包括的内容


(一)基金合同;
(二)招募说明书等宣传推介文件;
(三)基金销售协议中的主要权利义务条款(如有);
(四)基金的投资情况;
(五)基金的资产负债情况;
(六)基金的投资收益分配情况;
(七)基金承担的费用和业绩报酬安排;
(八)可能存在的利益冲突;
(九)涉及私募基金管理业务、基金财产、基金托管业务的重大诉讼、仲裁;
(十)影响投资者合法权益的其他重大信息。


信息披露义务人应当保证所披露信息的真实性、准确性和完整性。

私募基金托管人应当对私募基金管理人编制的基金资产净值、基金份额净值、基金份额申购赎回价格、基金定期报告和定期更新的招募说明书等向投资者披露义务的基金相关信息进行复核确认。

五、信息披露的禁止行为:

(一)公开披露或者变相公开披露;

(二) 虚假记载、误导性陈述或者重大遗漏;

(三) 对投资业绩进行预测;

(四) 违规承诺收益或者承担损失;

(五) 诋毁其他基金管理人、基金托管人或者基金销售机构;

(六) 登载任何自然人、法人或者其他组织的祝贺性、 恭维性或推荐性的文字;

(七) 采用不具有可比性、公平性、准确性、权威性的数据来源和方法进行业绩比较,任意使用“业绩最佳”、“规模最大”等相关措辞; 

(八)法律、行政法规、中国证监会和中基协禁止的其他行为。



2
基金募集期间的信息披露


基金募集期间,应当在宣传推介材料 (如招募说明书)中向投资者披露如下信息

一、基金的基本信息:基金名称、基金架构(是否为母子基金、是否有平行基金)、基金类型、基金注册地(如 有)、基金募集规模、最低认缴出资额、基金运作方式(封闭式、开放式或者其他方式)、基金的存续期限、基金联系人和联系信息、基金托管人(如有);

二、基金管理人基本信息:基金管理人名称、注册地/主要经营地址、成立时间、组织形式、基金管理人在中基协的登记备案情况

三、基金的投资信息:基金的投资目标、投资策略、投资方向、业绩比较基准(如有)、风险收益特征等

四、基金的募集期限:应载明基金首轮交割日以及最后交割日事项(如有);

五、基金估值政策、程序和定价模式; 

六、基金合同的主要条款:出资方式、收益分配和亏损分担方式、管理费标准及计提方式、基金费用承担方式、基金业务报告和财务报告提交制度等

七、基金的申购与赎回安排;

八、基金管理人最近三年的诚信情况说明; 

九、其他事项。

私募基金的宣传推介材料内容应当如实披露基金产品的基金信息,与基金合同保持一致。



3
基金运作期间的信息披露


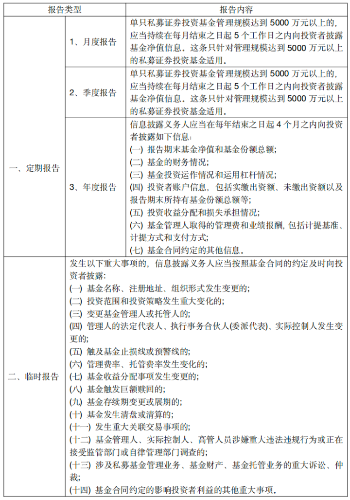
基金合同中应当明确信息披露义务人向投资者进行信息披露的内容、披露频度、披露方式、披露责任以及信息披露渠道等事项。基金运作期间的信息披露包括:定期报告和临时报告。

图片



4
信息披露的事务管理


信息披露义务人应当建立健全信息披露管理制度、指定专人负责管理信息披露事务,并按要求在私募基金登记备案系统(https://ambers.amac.org.cn)上上传信息披露相关制度文件。

信息披露义务人应当妥善保管私募基金信息披露的相关文件资料,保存期限自基金清算终止之日起不得少于10 年。 



5
信息披露的自律管理


中基协负责私募基金信息披露的自律管理,可以对信息披露义务人披露基金信息的情况进行定期或不定期的现场和非现场自律检查,信息披露义务人应当予以配合。